
Detalizēts produkta apraksts
| Etiķetes ātrums: | 20-200 gab. / Min (atkarībā no etiķetes garuma un pudeles biezuma) | Biezā etiķetes objekts: | 20-200mm |
|---|---|---|---|
| Objekta augstums: | 30-200mm | Etiķetes augstums: | 15-110mm |
| Etiķetes garums: | 25-300mm | Etiķetes veltņa iekšējais diametrs: | 76mm |
| Etiķetes veltņa ārējais diametrs: | 300mm | Enerģijas padeve: | 220V 50 / 60Hz 0,75KW vienfāzes |
| Mašīnas svars: | 150kg | Mašīnas izmērs: | 1600 (L) * 550 (W) * 1600 (H) mm |
| Atslēgas vārds: | Plakanas virsmas uzlīmju uzklāšanas ierīce | 1. modelis: | HAP200 |
| 2. modelis: | HAP300 |
Automātiska plakanas virsmas etiķešu uzklāšanas mašīna, SUS304 nerūsējošā tērauda ekonomiskā automātiskā augšējo un sānu marķēšanas mašīna
Pielietojums:
Automātiska plakanas virsmas etiķešu uzklāšanas mašīna, SUS304 nerūsējošā tērauda ekonomiskā automātiskā augšējā un sānu etiķešu mašīna nav piemērota visu veidu plakaniem priekšmetiem, piemēram, pārtikai, ķīmiskām, farmaceitiskām, kosmētikas, kancelejas precēm, CD diskiem, kastītēm, kastēm un dažādām eļļas tējkannām utt. automātiska augšējā un sānu marķēšanas mašīna plakanai sānu marķēšanai. Ekonomiskā automātiskā augšējā un sānu marķēšanas mašīna ir piemērota:

Iespējas:
- Galveno korpusu izgatavo SUS304 nerūsējošais tērauds un augstas kvalitātes alumīnija sakausējums.
- Marķēšanas galviņu virza moderns pakāpienu motors, kas tiek importēts no Japānas.
- Viss burvju acs ir uzlabots foto detektors, kas ražots Japānā.
- PLC vadības sistēma ir aprīkota ar cilvēka saskarni, ieskaitot 60 atmiņas grupu grupas.
- Marķēšanas pozīcija un augstums ir regulējami.
- Transporta augstumu var noregulēt pēc ražošanas līnijas augstuma.
- Spēj izveidot savienojumu ar konveijeru un ražošanas līniju
- Caurspīdīgs etiķešu monitors opcijai.
Izskata skaitlis:

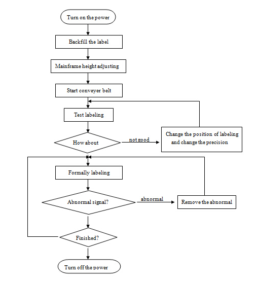
Darbības plūsmas diagramma:

Ķēdes shēma:

Iepakojums un piegāde:
1. Osta:Šanhaja
2. Informācija par iepakojumu:koka lietu eksporta iepakojums
3. Piegādes informācija:Parasti 12-15 dienas pēc maksājuma saņemšanas
FAQ:
1) abel Etiķetes parādīšana ir uzcelta
Iemesls: etiķetes izejas ātrums ir pārāk liels vai montāžas līnijas ātrums ir zems
Risinājumi: palēniniet etiķetes izdošanas ātrumu vai paātriniet montāžas līnijas ātrumu (pudeles kustības ātrums).
2). etiķetes parādīt pakaišu goffer
Iemesls:
① arkla dēlis nav līdzens;
Peel nolobītā dēļa mala nav paralēla pudeles vākam;
③ etiķete ir nospiesta pārāk gaiši
Risinājumi:
①mainiet arklu dēli,
Pielāgojiet, lai nolobītā dēļa mala būtu paralēla pudeles vākam,
Properly pareizi sasitiet etiķetes jostu.
Tagi: plakanā etiķetes aplikators, kastes etiķetēšanas mašīna









